首页
建站教程
子比美化
源码资源
网站源码
游戏资源
动作冒险
角色扮演
模拟经营
枪战射击
恐怖惊涑
体育竞速
休闲益智
策略战旗
即时战略
免费国风
联机整合
模拟器整合
软件基地
WIFI相关
时钟日历
桌面美化
清理优化
生活实用
短视社交
系统工具
编程汉化
网络传输
通讯增强
X框架
中文输入
人工智能
任务多开
儿童早教
刷机ROOT
办公金融
图视特效
地图出行
天气健康
字体字库
安全杀毒
拍照摄录
教育学业
文件管理
关于我们
今日热搜
超级热榜
网址导航
赞助打赏
热门标签
文章归档
图片切割工具
发布
发布文章
创建话题
创建版块
发布帖子
开通会员
开通我最狂
全站资源折扣购买
部分内容免费阅读
一对一技术指导
VIP用户专属QQ群
开通我最狂
开通我最拽
全站资源折扣购买
部分内容免费阅读
一对一技术指导
VIP用户专属QQ群
开通我最拽
登录
注册
首页
建站教程
子比美化
源码资源
网站源码
游戏资源
动作冒险
角色扮演
模拟经营
枪战射击
恐怖惊涑
体育竞速
休闲益智
策略战旗
即时战略
免费国风
联机整合
模拟器整合
软件基地
WIFI相关
时钟日历
桌面美化
清理优化
生活实用
短视社交
系统工具
编程汉化
网络传输
通讯增强
X框架
中文输入
人工智能
任务多开
儿童早教
刷机ROOT
办公金融
图视特效
地图出行
天气健康
字体字库
安全杀毒
拍照摄录
教育学业
文件管理
关于我们
今日热搜
超级热榜
网址导航
赞助打赏
热门标签
文章归档
图片切割工具
开通会员 尊享会员权益
登录
注册
找回密码
快速登录
61.2W+
29.2W+
更多资料
搜索内容
全站第一帅
靓 : 888
UID:1
全站第一帅
湖北省武汉市
管理员
这家伙很懒,什么都没有写...
关注
私信
文章
9758
商品
1
收藏
0
评论
2
版块
0
帖子
0
粉丝
0
个人相册
123
发布
9758
排序
最新发布
最近更新
最多查看
最多点赞
最多回复
最多收藏
销售数量
PHP网站ICP备案查询系统源码:实时对接工信部,高效查询
ICP备案查询系统是一款基于PHP+MYSQL技术栈开发的网站备案信息查询工具源码。该系统致力于实时对接工信部官方备案数据接口,能够为用户提供快速、高效、准确的网站备案状态查询服务。
付费资源
帅气值
1
网站源码
# PHP
# ICP备案
# 查询系统
5天前
0
28
27
随机在线播放小姐姐地址与源码详解:快速搭建视频图片API接口
本文为您详细介绍如何获取并使用随机在线播放小姐姐的地址与源码,帮助您快速搭建属于自己的视频与图片API接口。无论是用于学习、开发还是项目集成,都能轻松上手。演示站点随机小姐姐在线观看...
付费资源
帅气值
1
网站源码
# API接口
# 随机在线播放
# 视频图片
5天前
0
82
60
羊了个羊游戏源码获取与玩法解析:消除闯关新体验
羊了个羊是一款风靡全网的卡通背景消除闯关游戏。本文将为您解析其核心玩法,并探讨游戏源码的相关信息。在游戏中,玩家需要点击屏幕上方的卡牌。被选中的卡牌会移动到底部的木框槽位中。木框最...
付费资源
帅气值
1
网站源码
# 卡牌游戏
# 游戏源码
# 羊了个羊
5天前
0
93
17
网易云音乐一键刷歌300首源码分享:免费获取,快速提升等级
你是否还在为网易云音乐等级提升缓慢而烦恼?是否曾见过付费刷歌服务?本文将免费分享一款网易云音乐每日一键刷满300首歌的源码,帮助你轻松、快速地提升账号等级。源码功能与优势这款源码可以...
付费资源
帅气值
1
网站源码
# 自动化工具
# 网易云音乐
# 刷歌源码
5天前
0
80
28
呆错网址导航系统源码:免费开源,高效建站首选 | 功能详解与获取指南
呆错网址导航系统是一款功能强大的免费开源分类导航建站系统。它旨在为用户提供一个专业、便捷且高效的网站建设解决方案,是个人站长、开发者及企业搭建网址导航站点的理想选择。系统核心功能包...
付费资源
帅气值
1
网站源码
# 网址导航
# 网站建设
# 开源建站
5天前
0
114
58
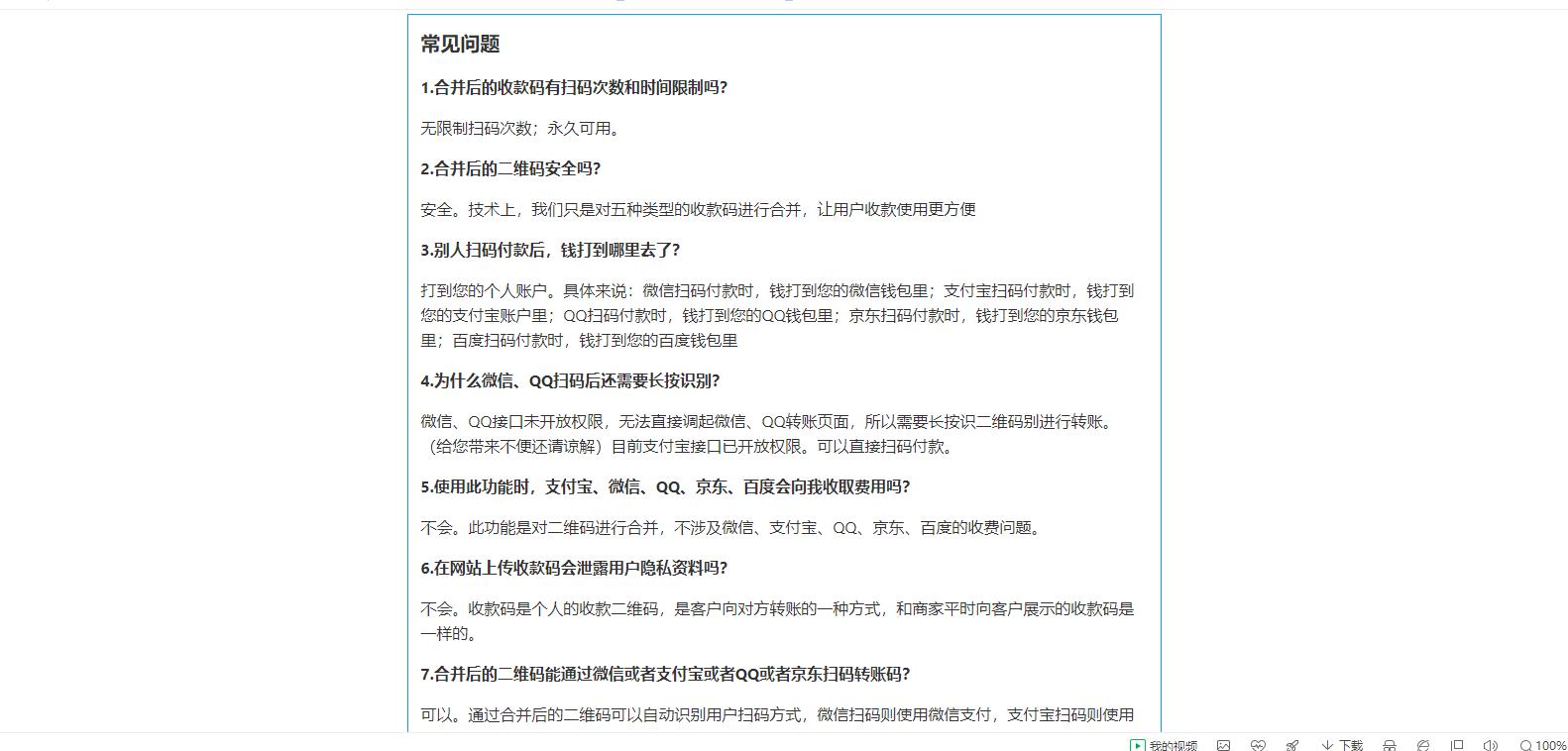
七合一聚合收款码系统源码下载 | 支持微信支付宝等40+模板
本文为您介绍一款功能强大的七合一聚合收款码系统源码。该系统支持整合多种主流支付渠道,包括微信收款码、支付宝收款码、QQ收款码、PayPal、京东钱包、百度钱包以及QQ商户,轻松实现一站式收款...
付费资源
帅气值
1
网站源码
# 源码下载
# 支付系统
# 聚合收款码
5天前
0
29
7
简约二次元图床系统源码:本地部署,轻松搭建个人图片托管平台
寻找一款简约、美观且功能实用的二次元图床系统源码?这款本地部署的图床解决方案,正是您搭建个人图片托管平台的理想选择。本图床系统源码设计风格简约,界面美观,专为二次元爱好者及个人用户...
付费资源
帅气值
1
网站源码
# 二次元
# 图片托管
# 本地部署
5天前
0
92
16
网站如何添加在线随机小姐姐跳舞代码?免费获取与部署教程
在浏览网页时,你是否曾被其他网站上生动有趣的在线随机小姐姐跳舞视频所吸引?本文将为你揭秘如何轻松获取并部署这段代码到你的网站,无论是博客、个人主页还是文章页面,都能瞬间增添互动乐趣...
付费资源
帅气值
1
网站源码
# 网站开发
# 前端美化
# 代码部署
5天前
0
93
10
AI面相小程序源码下载:一键部署,打造专业AI面相分析平台
AI面相系统,结合前沿人工智能技术,为您提供专业、详尽的面相分析报告。用户只需上传一张符合要求的正面清晰照片,系统便能智能扫描面部特征,精准分析三庭五眼、五官布局,并生成涵盖五行面相...
付费资源
帅气值
1
网站源码
# 微信小程序
# AI面相
# 人脸识别
5天前
0
60
45
2025年免签封装APP分发系统源码详解:支持安卓、iOS与EXE程序分发
简介2025年免签封装APP分发系统源码是一款功能强大的应用程序分发解决方案。本系统支持安卓、iOS及EXE程序的分发,上传后能够自动判断程序类型,并通过先进的技术手段确保iOS和安卓用户能够稳定...
付费资源
帅气值
1
网站源码
# 安卓
# iOS
# APP分发
5天前
0
79
3
上一页
1
…
536
537
538
539
540
…
976
下一页
跳转
3
会员总数
9758
文章总数
4
评论总数
613149
浏览总数
0
本周发布
97天
艰难维持